Instance Verification Kit (IVK)
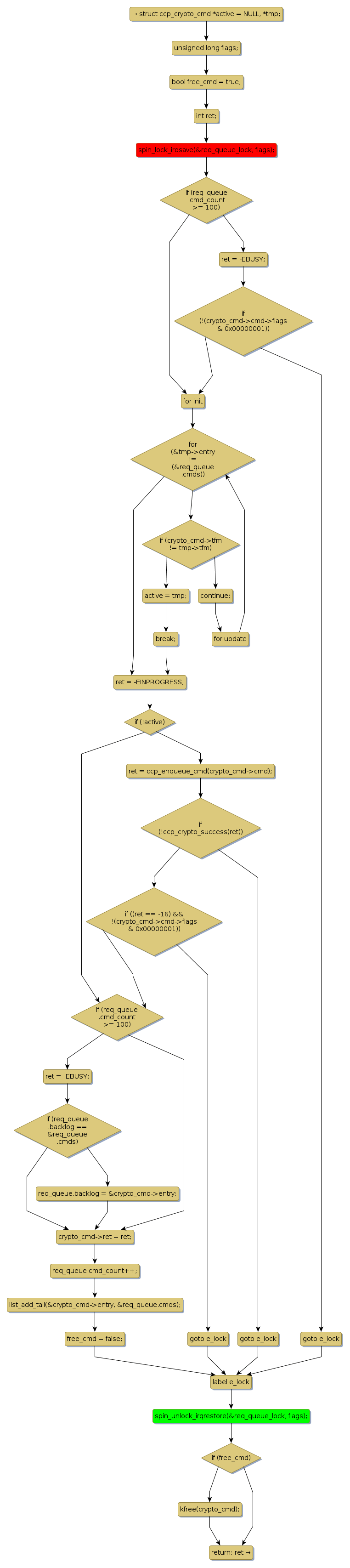
spin lock @ [5630+42+/linux-3.19-rc1/drivers/crypto/ccp/ccp-crypto-main.c]
Instance Signature: req_queue_lock
|
The Matching Pair Graph:
|
|
Function Name
|
Control Flow Graph (CFG)
|
Events Flow Graph (EFG)
|
Source Correspondence
|
|
ccp_crypto_enqueue_cmd
|
|
|
[5468+22+/linux-3.19-rc1/drivers/crypto/ccp/ccp-crypto-main.c]
|